当前位置:首页 > 默认分类 > 正文内容

2025年3月20日-依云城邦绿化提升工程绿化比价工作公示

root1年前 (2025-03-21)默认分类1000

依云城邦绿化提升工程绿化比价工作

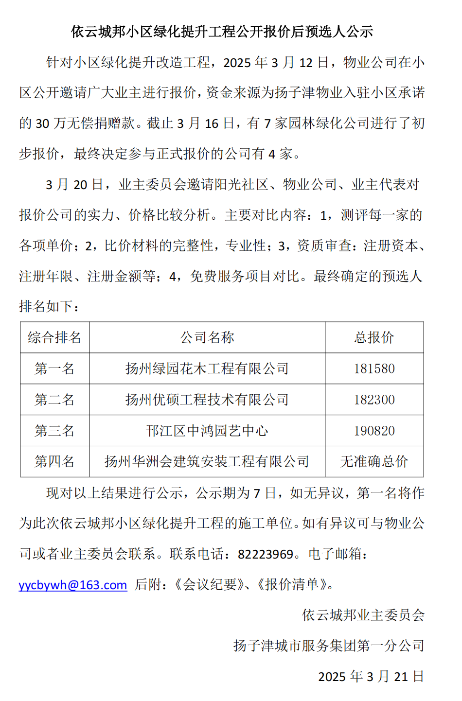
25年3月20日,业委会邀请社区、物业、业主对绿化提升工程的报价进行了评测比价,确定了预选人排名,并于3月21日对会议结果进行了公示。以下是3月20日会议现场视频。

(视频较大,请连接wifi观看,避免浪费手机流量!!)



(无压缩原视频,约12G)

会议结果:

image.png

小区绿化提升工程报价后预选人结果公示.pdf



“2025年3月20日-依云城邦绿化提升工程绿化比价工作公示” 的相关文章

截止2022年5月10日-业委会与双龙物业就地库与公共收益等问题的沟通进展

截止2022年5月10日-业委会与双龙物业就地库与公共收益等问题的沟通进展2022年4月29日,业委会与双龙物业就地库与公共收益等问题展开讨论沟通,同时也请社区领导参与了协调,会后也进行了沟通,到今日为止,主要情况如下:双龙物业:所有地下车位,停车服务费70元/车/月由双龙物业独立收取,所收费用用于...

2022年5月17日-关于物业回复地下人防车位费与小区公共收益决定后的通告

关于物业回复地下人防车位费与小区公共收益决定后的通告依云城邦小区全体业主:本小区地下车位费一直由扬州市双龙大成物业管理有限公司收取160元/个/月,其中70元管理费归物业公司,90元租金归全体业主,物业公司将2022年以前收取的租金转给了已经退场的丽嘉物业公司,2022年以后的租金还在物业公司账户,...

2022年7月12日-业委会面临换届改选,发函给物业让物业配合交公共收益并提供业主清册

由于7月1日的书面函,双龙物业公司没有做任何回复,业委会决定第2次发函给物业公司。依云城邦小区业委会告知函(第220702号)扬州市双龙大成物业管理有限公司:现业委会面临换届改选,业委会换届改选是小区重要事项,关系到全体业主利益与贵公司后续在本小区的运营,为保证换届工作顺利完成,请贵公司积极配合业委...

2022年8月7日-7月份地库租金账目公布

2022年7月份,地库车位租金总收款63344元,其中微信收款62974元,支付宝收款370元。产生交易费:微信340.34元,支付宝2.22元。明细见附件。附件下载依云城邦小区7月份收支汇总表0807.pdf...

2022年10月8日-对物业应急启动维修基金修消防设施的声明(第221003号)

对物业应急启动维修基金修消防设施的声明(第221003号)各位业主:近期双龙物业公司在各楼栋张贴应急启动维修基金的公示,9月29日张贴了一次,10月6日张贴了一次,想启用业主公共维修基金维修消防。对此,物业公司在前期业委会发函表示支持并需按有关规定执行时,未履行相关手续,后续物业公司有关行为业委会不...

2022年9月7日-9月份地库租金账目公布

2022年9月份,地库车位租金总收款15910元。交易手续费:86元。9月地库收入总计:15824元。详见附件。依云城邦小区9月份收支汇总表.pdf依云城邦小区9月份地下车库收支明细表.pdf...